控制器的选型与介绍
◆高精度电流控制技术
◆AutosenseTM 技术
◆OverdriveTM 技术可提升光源亮度
◆可编程触发技术
◆高效灵活的通信协议
◆触发响应时间短,触发频率高
|
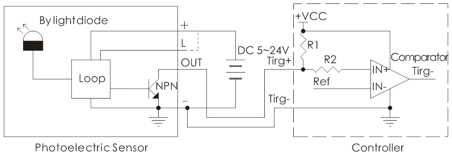
电压控制的问题:由于电压控制器输出电压恒定,光源内阻随着光源温度的上升而变小,从而导致输出电流变大,光源亮度变高,所以电压控制方式光源亮度容易受温度影响。 解决方案:采用电流方式控制光源亮度。 |
|
电流控制的问题:控制器输出的电流并不总是与接入光源的额定电流匹配。例如,使用输出1000mA的控制器接入100mA光源。 解决方案1:光传感控制方法。 解决方案2:自动检测LED光源额定电流。 |
![]() |
|
![]() |
| 自动检测电流与其它控制方式图表 |
◆触发脉宽可设。
◆触发响应时间短。
1、 Trigger为触发信号,Light为光源输出信号;
2、上图为可编程触发模式4个流程时序图,其触发信号源依次为Trigger1,Trigger2,Trigger3,Trigger4。
DEMO软件
◆开发环境与架构:VS
![]() |
|
|
| ◆开关量触发接线图 | ◆电平触发接线图 |
![]() |
![]() |
|
类型 |
控制类型 |
型号 |
通道数 |
触发方式 |
输出电压 |
单通道功率 |
总功率 |
光源应用种类 |
通信方式 |
|
数字控制器 |
电流型 |
OPT-DPA1024E-X |
标准4路 (可扩展8/16路) |
电平触发 |
24V |
24W |
4/8路:48W 16路:180W |
24V光源 |
以太网/RS232 |
|
OPT-DPM0524E-4 |
标准4路 (可扩展8/12/16路) |
电平触发 |
24V |
12W |
4路:48W 8/12/16路:96W |
24V光源 |
以太网/RS232 |
||
|
OPT-DPA6024-2 |
2路 |
开关量触发 |
24V |
144W |
288W |
OPT六芯光源 |
RS232 |
||
|
OPT-DPA2024E-X |
标准4路 (可扩展8/16路) |
电平触发 |
24V |
48W |
4/8路:48W 16路:180W |
24V光源 |
以太网/RS232 |
||
|
OPT-DPA2005E-X |
标准4路 (可扩展8路) |
电平触发 |
5V |
10W |
4路:30W 8路:50W |
5V点光源 |
以太网/RS232 |
||
|
增亮型 |
OPT-DPH20048E-4 |
4路 |
电平触发 |
48V |
peak power: 960W |
peak power: 1920W |
24V光源 |
以太网/RS232 |
|
|
模拟控制器 |
电流型 |
OPT-APA6024-2 |
2路 |
开关量触发 |
24V |
144W |
288W |
OPT六芯光源 |
无 |
|
OPT-APA0705F-X |
1/2/3/4路 |
开关量触发 |
5V |
3.5W |
1/2/3/4路: 3.5/7/10.5/14W |
5V点光源 |
无 |
||
|
OPT-APA3024-2 |
2路 |
开关量触发 |
24V |
72W |
144W |
OPT六芯光源 |
无 |
||
|
电压型 |
OPT-AP1024F-X |
1/2/3/4路 |
开关量触发 |
14~24V |
24W |
1/2路:30W 3/4路:40W |
24V光源 |
无 |
|
|
OPT-APM0524B-2 |
2路 |
开关量触发 |
14~24V |
12W |
24W |
24V光源 |
无 |
||
|
频闪型 |
OPT-SPM2024-1 |
1路 |
电平触发 |
12~48V |
96W |
96W |
12~48V光源 |
无 |
JP
EN
CN




